Raízen ROXlite
Este projeto se tornou um verdadeiro case de sucesso ao modernizar por completo o processo de emissão de notas fiscais de abastecimento de combustíveis Shell nos aeroportos do Brasil. Com a implantação do novo aplicativo em tablets por todo o país, a empresa passou a contar com um sistema ágil, seguro e de fácil atualização, eliminando as limitações do antigo equipamento. A solução trouxe ganhos expressivos em eficiência operacional e reduziu falhas, e melhorou significativamente a experiência dos operadores. Além disso, consolidou uma base tecnológica escalável, que permite a implementação rápida de melhorias e garante maior confiabilidade e velocidade no atendimento em nível nacional e internacional pois já foi expandida para Argentina.


A Raízen é uma empresa brasileira de energia integrada, que atua na produção de açúcar e etanol, distribuição de combustíveis (licenciada pela marca Shell no Brasil, Argentina e Paraguai) e na geração de energia renovável. A empresa é uma das maiores do país, com atuação do campo à distribuição final, emprega mais de 45 mil pessoas e tem mais de 15 mil parceiros de negócios espalhados pelo país.
A empresa é uma joint-venture entre a Cosan e a Shell, que combina a expertise em produção de biocombustíveis da Cosan com a infraestrutura de distribuição global da Shell.
Desafio
A Raízen, responsável pelos abastecimentos de aeronaves com combustível Shell nos aeroportos, utilizava um equipamento ultrapassado para registrar e emitir notas fiscais de abastecimento. Esse dispositivo apresentava sérias limitações técnicas: sistema fechado, sem conectividade moderna e com manutenção e atualizações extremamente complexas. Com isso, surgiu o desafio de criar uma solução que garantisse a escalabilidade e facilidade de atualização em todo o território nacional.

Imagem meramente ilustrativa
Meu Papel
Minha atuação como UX/UI Designer foi essencial para transformar um processo técnico e limitado em uma experiência digital eficiente e intuitiva. Fui responsável por conduzir as etapas de pesquisa e entendimento das dores dos usuários, mapear os fluxos existentes e propor uma nova arquitetura de informação que simplificasse as tarefas no dia a dia dos operadores. Criei os wireframes, protótipos de alta fidelidade e a interface final do aplicativo, sempre validando as soluções com o cliente e o time de desenvolvimento. Essa colaboração próxima garantiu que o produto final fosse não apenas funcional e escalável, mas também visualmente consistente com a identidade da marca e centrado nas reais necessidades dos usuários.
UX Research
Entendimento do contexto e imersão
Foram realizadas reuniões com os stakeholders da Raízen envolvidos no projetos que trouxeram feedbacks e sinalizações apontadas pelas equipes operacionais responsáveis pelo abastecimento. O objetivo era entender o fluxo real de trabalho e mapear as principais dificuldades enfrentadas pelos usuários do sistema antigo. Esse levantamento de requisitos técnicos e de negócios com o time de TI da Raízen permitiu a contextualização do processo e uma percepção clara dos problemas e dores que os usuários tinham.
Definição
A partir dos insights coletados, foram definidos:
- Objetivo principal: criar uma solução digital moderna, flexível e atualizável, que simplificasse o processo de emissão de notas de abastecimento.
- Requisitos-chave do sistema:
- Seleção rápida de cliente, aeroporto e tipo de combustível;
- Emissão de nota fiscal com impressão ou envio por e-mail;
- Conectividade e sincronização online/offline;
- Interface intuitiva e objetiva, adequada ao uso em campo.
Ideação e Arquitetura
Com base nas descobertas, foi estruturada a arquitetura da informação do novo aplicativo:
- Mapeamento de todos os fluxos de uso do sistema anterior;
- Identificação de pontos de fricção e oportunidades de melhoria;
- Criação do site map e user flows otimizados.
A partir daí, foram criados wireframes de baixa fidelidade, que passaram por rodadas de validação com o cliente e ajustes.
Persona

João Santos
38 anos
“Sou operador de Abastecimento de Aeronaves. Trabalho faça chuva ou faça sol e gosto de agilidade no meu trabalho.”
Sobre mim
que eu sou? o que faço?
- Sou operador de abastecimento de aeronaves na Raízen.
- Responsável por registrar abastecimentos e emitir notas fiscais.
- Trabalho diretamente na pista, garantindo segurança e eficiência.
- Tenho anos de experiência.
Sobre minha rotina
com quem eu vivo? quais são meus hábitos? como é meu dia a dia?
- Trabalho em turnos (manhã e noite) sob diferentes condições climáticas.
- Convivo com colegas de equipe, supervisores e pessoal de solo.
- Meu dia é corrido, com pouco tempo entre um abastecimento e outro.
- Em casa, passo tempo com minha esposa e dois filhos.
- Descanso assistindo televisão.
Minha personalidade

Motivações & Hobbies
quais são meus interesses? como aproveito o tempo livre?
- Futebol com os amigos.
- Sair com a família.
- Assistir televisão.
- Mexer no celular.
- Dormir.
- Fazer churrasco com amigos.
Dores
Quais são as minhas dificuldades? O que eu gostaria de resolver?
- Equipamento antigo travava e tinha interface restrita à uma tela pequena.
- Processos mais lentos.
- Mensagens de erro eram difíceis de entender e não havia suporte rápido.
- Atritos operacionais por conta de problemas ou dificuldades na operação.
Desejos
quais são minhas necessidades? quais resultados gostaria de ter?
- Ter um sistema confiável, rápido e intuitivo.
- Registrar abastecimentos e emitir notas fiscais sem erros.
- Receber atualizações automáticas e ter equipamento funcional em qualquer condição.
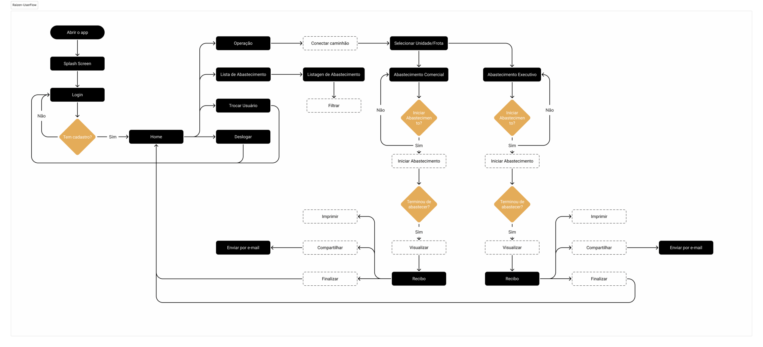
User Flow
Criei um user flow ajuda a visualizar, analisar e otimizar o caminho que o usuário percorre para atingir um objetivo específico em um produto digital. Esse diagrama permite que a equipe de design e desenvolvimento compreenda as necessidades do usuário, identifique pontos de atrito e crie uma experiência mais intuitiva e eficiente. Exemplo:

Arquitetura de Informação
É a base que organiza e estrutura o conteúdo de forma lógica, garantindo que o usuário encontre o que precisa de maneira intuitiva e sem esforço. Sem uma arquitetura bem planejada, mesmo o design mais atraente pode resultar em uma experiência frustrante.

Wireframes
Criando wireframes me concentrei na funcionalidade, no layout e na organização do conteúdo, e não na estética, os wireframes garantiram que a fundação do produto seja sólida e centrada no usuário.



Testes de Usabilidade
Os fluxos do aplicativo eram bem simples e seus teste apenas confirmou o que havia sido identificado até o momento. Esses protótipos de baixa fidelidade permitiram validar as interações com os usuários nas fases iniciais do projeto, focando exclusivamente na funcionalidade, no fluxo e na arquitetura da informação, sem distrações causadas por elementos visuais mais elaborados.
Exemplo:
| SUGESTÕES | SOLUÇÕES |
|---|---|
| Incluir mais informações na nota emitida. | Foram feitos ajustes pontuais no documento de emissão de nota viabilizando a inclusão das informações adicionais. |
Design System
Seguindo as diretrizes do time de marketing da Raízen, defini os padrões de cores, tipografia e componentes que comporiam o projeto, garantindo consistência visual e funcional ao produto. Todo o material foi validado pelo cliente, o que possibilitou uma criação de interfaces mais ágil, escalável e profissional.

UI Design
