Goldies Saúde Integrada
Em poucos meses após o lançamento, o aplicativo alcançou centenas de downloads e recebeu muitos feedbacks positivos de usuários e profissionais da saúde, que destacaram a praticidade e o impacto direto na rotina familiar. Funcionalidades como: armazenamento de exames/prontuários, controle de medicamentos, acompanhamento de indicadores e compartilhamento de informações com familiares e médicos, contribuiram para a aderência do conceito de cuidado colaborativo e remoto além de permitir maior eficiência nas consultas médicas. O projeto une tecnologia, empatia e usabilidade em prol de uma gestão de saúde mais humana e integrada.


A Goldies Saúde Integrada é uma healthtech brasileira que nasceu com o propósito de facilitar o cuidado com a saúde e o bem-estar das famílias. Seu aplicativo centraliza informações médicas — como prontuários, exames, agenda de medicamentos e indicadores de saúde — e permite o compartilhamento desses dados com familiares, cuidadores e médicos. A plataforma promove o autocuidado e aproxima pessoas, oferecendo uma solução digital intuitiva e segura que ajuda desde o acompanhamento infantil até o cuidado com idosos, transformando a gestão da saúde em algo simples, acessível e conectado.
Desafio
O desafio era criar um aplicativo que permitisse aos diferentes perfis — usuários, familiares, cuidadores e médicos — cuidar da saúde e do bem-estar das famílias, especialmente dos idosos, de forma simples e conectada. A solução precisava integrar diversas funcionalidades, como cadastro de múltiplos usuários e permissões personalizáveis, armazenamento seguro de prontuários e exames, geração automática de indicadores de saúde, gestão de medicamentos com lembretes inteligentes, agenda integrada de compromissos, diário pessoal, além de um botão de emergência (SOS) para situações críticas. Precisávamos de uma experiência fluida e acessível, com interface intuitiva e linguagem visual empática, capaz de atender desde jovens cuidadores até usuários da terceira idade, garantindo clareza, segurança e facilidade no compartilhamento das informações.

Meu Papel
Minha atuação como UX/UI Designer foi essencial para transformar a visão estratégica da Goldies em uma experiência digital funcional, acessível e empática. Participei de todas as etapas do projeto — desde o levantamento de requisitos e entendimento das dores dos diferentes perfis de usuários até a estruturação dos fluxos, arquitetura da informação e definição das interfaces. Trabalhei para equilibrar tecnologia e sensibilidade, garantindo que o aplicativo fosse intuitivo até mesmo para o público idoso, sem perder a sofisticação visual e a clareza necessárias a um produto de saúde. Através de protótipos interativos e testes de usabilidade, busquei validar soluções que realmente facilitassem o dia a dia dos usuários, tornando o cuidado com a saúde familiar algo simples, seguro e integrado.
Pesquisa
Foram realizadas pesquisas em concorrentes, aplicativos e sites, com uma análise inicial focada em concorrentes diretos e indiretos para compreender suas estratégias, pontos fortes e oportunidades de melhoria. A partir dessa investigação, foram identificadas as melhores práticas do mercado e extraídos aprendizados que contribuíram para o aprimoramento do projeto.
Persona

Maria Lúcia
71 anos
“Sou aposentada e cuidadora do marido com diabetes, busco praticidade e segurança para organizar nossos exames e medicamentos.”
Sobre mim
que eu sou? o que faço?
- Belo Horizonte (MG)
- Aposentada, ex-professora
- Classe média, tem acesso regular à internet e smartphone
- Familiaridade com tecnologia – média — usa WhatsApp, app de banco e busca soluções simples de saúde.
- Casada, dois filhos adultos que moram em cidades diferentes.
Sobre minha rotina
com quem eu vivo? quais são meus hábitos? como é meu dia a dia?
- Vive com o marido
- Toma remédios em horários regulares
- Almoça mas não janta, toma sopa
- Mexe no whatsapp para falar com família e amigos
- Assiste vídeos
Minha personalidade

Motivações & Hobbies
quais são meus interesses? como aproveito o tempo livre?
- Caminhadas
- Hidroginástica
- Assistir televisão
- Mexer no celular
- Dormir
Dores
Quais são as minhas dificuldades? O que eu gostaria de resolver?
- Dificuldade de guardar e localizar exames antigos e resultados digitalizados.
- Esquecimento de horários e reposição de medicamentos.
- Falta de comunicação entre médicos e familiares sobre a evolução da saúde do paciente.
- Medo de perder dados pessoais e desconfiança inicial sobre segurança digital.
Desejos
quais são minhas necessidades? quais resultados gostaria de ter?
- Sentir-se no controle da própria saúde e da família.
- Reduzir a ansiedade e a sobrecarga de cuidar de outros.
- Confiar em uma solução segura e fácil, que realmente melhore sua rotina.
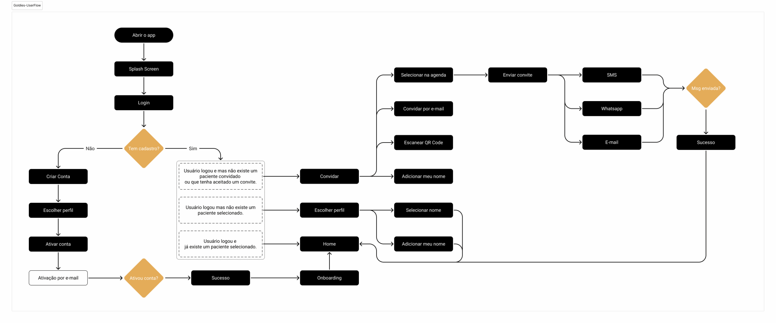
User Flow
Criei um user flow ajuda a visualizar, analisar e otimizar o caminho que o usuário percorre para atingir um objetivo específico em um produto digital. Esse diagrama permite que a equipe de design e desenvolvimento compreenda as necessidades do usuário, identifique pontos de atrito e crie uma experiência mais intuitiva e eficiente. Exemplo:

Arquitetura de Informação
É a base que organiza e estrutura o conteúdo de forma lógica, garantindo que o usuário encontre o que precisa de maneira intuitiva e sem esforço. Sem uma arquitetura bem planejada, mesmo o design mais atraente pode resultar em uma experiência frustrante.

Wireframes
Criando wireframes me concentrei na funcionalidade, no layout e na organização do conteúdo, e não na estética, os wireframes garantiram que a fundação do produto seja sólida e centrada no usuário.

Testes de Usabilidade
Testei a usabilidade de diferentes fluxos por meio de wireframes. Esses protótipos de baixa fidelidade permitiram validar as interações com os usuários nas fases iniciais do projeto, focando exclusivamente na funcionalidade, no fluxo e na arquitetura da informação, sem distrações causadas por elementos visuais mais elaborados.
Os usuários navegaram bem no aplicativo mas fizeram considerações que foram analisadas e estudadas antes de serem implementadas.
| SUGESTÕES | SOLUÇÕES |
|---|---|
| Incluir mais informações sobre os recursos e possibilidades do aplicativo. | Ao realizar o cadastro, após a ativação de conta, o usuário passou a ser direcionado para uma sequencia telas de onboarding (Complete seu cadastro, Convide para seu plano, Preencha seus Dados Gerais, Cadastre/Importe seus Prontuários e Cadastre seu Medicamento). Dessa forma ele absorve informação sobre algumas áreas e preenche dados importantes. |
| Incluir uma opção para compartilhar o aplicativo. | No menu do app foi adicionado um link de compartilhamento do aplicativo, facilitando o envio para amigos e familiares. |
| Reduzir a quantidade de links do menu “hamburguer”. | Remover as categorias do menu do aplicativo. Elas já estão no carrossel da tela inicial. |
Design System
Desenvolvi um design system para o aplicativo da Goldies dada a complexidade e grande variedade de telas, assim puder garantir a consistência e identidade de marca, eficiência e produtividade, escalabilidade para o caso de necessidade de expandir o DS, melhoria na colaboração entre equipes, foco em acessibilidade garantindo que o produto seja inclusivo e fáceis para pessoas com diferentes necessidades e tomada de decisão estratégica (as decisões se concentrarem em aspectos estratégicos e na experiência geral do usuário e não na estética).

UI Design


Depoimentos
“Minha mãe faz muitos exames. Era difícil encontrá-los quando necessário e também comparar diferentes exames para saber se a saúde dela estava melhorando ou não. Mas com o app da Goldies, tudo mudou! O app é super intuitivo, é fácil salvar um novo exame e o app digitaliza e organiza tudo pra mim em gráficos e avisa quando algum indicador de saúde não está bom. Recomendo para qualquer pessoa que queira cuidar de seus pais com mais segurança e praticidade.“
Silvana Moreira, 55 anos
Rio de Janeiro, RJ
“A Goldies foi uma revolução no meu trabalho! Antes, era difícil manter tudo organizado, mas agora tenho acesso rápido às informações do idoso e consigo compartilhar tudo com a família. É uma ferramenta indispensável para quem trabalha com cuidado de idosos.“
Tatiane Paula, 32 anos (cuidadora)
Salvador, BA
“No começo achei que seria complicado usar o app, mas é tão simples que até eu consigo! Minhas filhas ficam tranquilas porque elas vêem tudo no celular delas, e elas podem me acompanhar nos meus compromissos quando podem. A Goldies melhorou muito a nossa comunicação e me deixou mais independente.“
Antônio, 72 anos
Belo Horizonte, MG